yl9193永利集团
首页
永利概况
学院简介
学院标识
现任领导
学院荣誉
机构设置
党政机构
院系设置
教学委员会
学术委员会
师资队伍
师资概况
专家学者
教师风采
优秀典型
人才培养
专业介绍
专业报考指南
学科竞赛
“十四五”职业教育规划教材遴选
科学研究
科研团队
科研课题
发表论文
授权专利
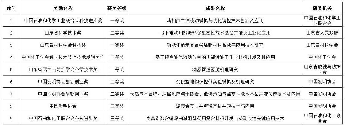
成果奖励
永利集团
学团活动
辅导员风采
学子风采
奖励资助
就业指导
心理指导
辅导员工作室建设
党群工作
党支部工作
工会工作
油气传媒
实验中心
重点实验室
重点仪器
规章制度
虚拟仿真
科学研究
科研团队
科研课题
发表论文
授权专利
成果奖励
当前位置:
首页
>
科学研究
>
成果奖励
成果奖励
近几年所获科研成果奖励